最後更新於 2025-10-03,由作者 eg 更新
想用 Notion 打造個人系統,卻因學習曲線高而猶豫不前嗎?
現在有了 Notion AI,只要懂得下指令,就能幫你快速打造想要管理的內容,以及個人化流程。
想透過 Notion 來記帳、寫日記、目標管理、筆記管理,歡迎點擊以下按鈕,獲得 10+ 免費模板, 幫助你的生活更有條理!
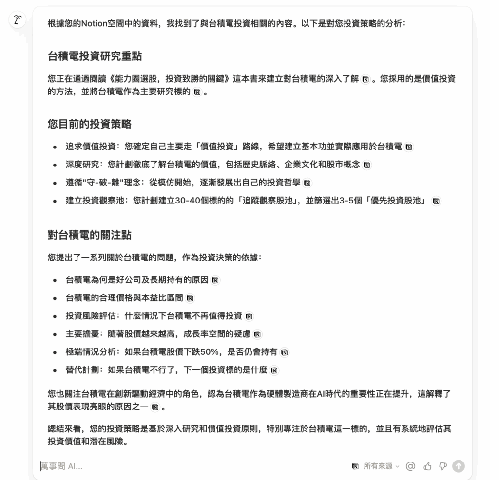
為什麼要用 Notion AI,有什麼好處?
更快打造 Notion 資料庫
過去需要手動建立,以及輸入相關資料。
現在只要在 Notion AI 下指令,就能快速將指定的資料,整理至資料庫當中(相關影片參考)
不僅縮短製作時間,還能讓更多精力放在更重要的事上。
智慧串接,強化資料間的互動
Notion AI 不只能讀取指定內容,還能自動串接過去的資料。
你不用再一筆筆翻找,AI 就能把相關資訊整合在一起,讓思考更順暢。

透過資料與資料的對話,學習不再只是單純的輸入與輸出,而是能激發新連結與新觀點,帶你發現過去忽略的切入點。
抓取跨平台資料
Notion AI 可以從已連接的第三方平台抓取資料,像是 Slack、Google Drive、GitHub issue、Jira 等,
將資訊進行整合與比對,並同步附上原始來源,讓重點一目了然,快速掌握全貌。
不過需要注意,Notion AI 目前僅協助讀取與整理,並不能直接修改外部資料。
若想要進一步自動化操作,可以搭配 Notion API、Zapier、Make、n8n 等工具。
最懂你的工作夥伴
Notion AI 不只是工具,更像是一個能熟悉你工作需求的「虛擬助理」。
透過指令頁,你可以清楚告訴它想完成的任務、偏好的寫作風格、常用的資料來源,或是任務要歸檔的位置。
AI 就能依照你的設定完成工作,幫你省去繁瑣的手動操作。
此外,如果後續需要調整,你也能直接透過指令完成,是不是十分方便!
更重要的是~它能持續記住這些偏好,不必每次重複指示(只要重新開啟相關話題即可),讓你的工作流程越用越順暢。
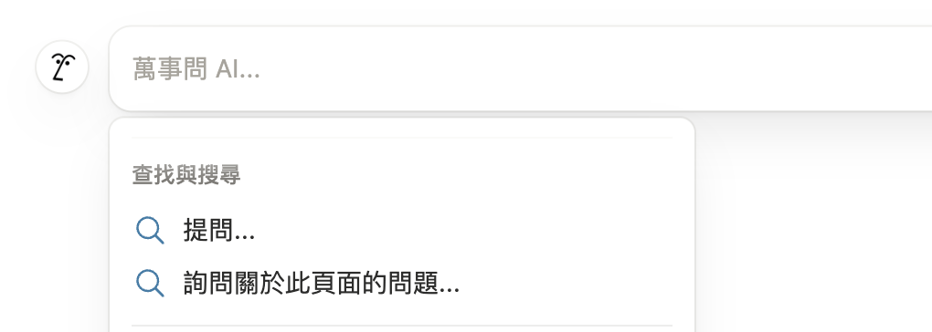
如何呼叫 Notion AI?
開啟 Notion AI 有 5 種方式,都能幫助你提升工作、創作效率!

空白鍵
在任一區塊按下空白鍵後,即可查看各種 AI 指令,包含寫作、製圖、摘要和思考等功能。

右下角 AI 圖示
進入對話後,就能請 Notion AI 幫你各種忙,像是調整資料庫結構、建立資料庫、寫複雜公式⋯。
另外,不要忘記善用對話框上方的「@」功能,能夠讀取指定頁面,讓 AI 回答更精準!
.png)
.png)
快捷鍵 /ai
輸入後會顯示最新 AI 功能,如會議記錄、AI 區塊和提問等實用工具。

選取調整文字
選好後,就會出現「AI 輔助」。
點此後,就能快速調整文字的呈現方式!

.png)
側邊欄
跟其他方式比,從這裡呼叫的 A,有更多元的操作,包含選擇 AI 模型(點選「自動」)、提問、撰寫議程及分析圖片等。

Notion AI 能做哪些事?
現在,Notion AI 已經進化至第 3 代~
從最初單純的創作助手,到全方面的 AI 助理,讓我們能享更多實用、便利的功能。
接下來,會與你分享每一階段的核心功能,來快速掌握 Notion AI 的特色與進化歷程!
1.0:一站式創作中心
呼叫方式:空白鍵、選取調整文字
在 Notion 導入 AI 前,如果想順文字,就會將它們複製到 ChatGPT、 Gemini 等,修完後再複製回 Notion。
但很常遇到格式不一致,需要重新調整,使用上沒那麼方便。
當能在 Notion 直接向 AI 提問後,這個問題已經大幅改善。

現在能直接在 Notion 修改文字,獲得 AI 的即時回饋,讓創作(或是需要調整文字的任何事)流程變得更順暢!
- 「寫作」功能:當資料太多,或沒有靈感時,可以利用新增摘要、新增待辦事項或撰寫任何內容的選項,開啟創作。


- 「草稿」功能:解決不知道如何下筆的狀況,Notion AI 提供各種格式草稿(信件、會議記錄、大綱等),讓後續撰寫更容易。
.png)
-1024x603.png)
- 「思考、詢問、對話」功能:只要提出問題或想了解的主題,Notion AI 就會快速生成相關內容。
.png)
-1024x454.png)
- 「查找與搜尋」功能:可詢問特定頁面或放在 Notion 各地的筆記,將零散筆記轉化成更有系統的知識。
.png)
-1024x986.png)
- 圖表繪製:根據需求生成表格或流程圖,將複雜內容,簡單呈現。
.png)
-1024x666.png)
2.0:無痛建立 Notion 資料庫
呼叫方式:右下角 AI 圖示、側邊欄
過去建立 Notion 資料庫需要手動逐一輸入,而有了 Notion AI 後,
只要向它描述你的需求,就能自動生成合適的資料庫結構與屬性。
這種自動化流程不僅能幫助你快速建立專屬的個人系統,還能大幅提升系統的上手速度。
step 1
點擊側邊欄左上角的 icon,新增頁面。
再點空白頁面下方的「資料庫」。

step 2
進入畫面後,選擇「透過 AI 建立」。

step 3
利用跟 AI 聊天的方式,跟它說想要建立的資料庫需求,越具體越好。
它會按照你的敘述,來建立資料庫。

如果不知道怎麼打比較好~可以點下面的項目!
Notion AI 會引導你做出想要的資料庫。

step 4
開始生成指定的資料庫。

step 5
Notion AI 建立好資料庫後,就會讓你確認屬性、layout 呈現,是否需要調整。


step 6
指定的資料庫,就會順利放在 Notion 頁面當中啦~如果需要調整,那就直接改吧!

3.0:AI Agent(助理),突破 Notion 使用境界
呼叫方式:右下角 AI 圖示、側邊欄右下角 AI 圖示、快捷鍵
/ai(會議秘書也可以打快捷鍵/meet)、進入 fomula 介面直接下公式指令
強化 AI 的整合能力,不再限於單一頁面的文字、資料庫處理!
像是在 Notion 聘請一個虛擬助理,能幫你進行跨頁面、多資料來源的串接。
大大突破過往Notion 的使用限制,
享受更個人化、更智能化的流程體驗!
- 公式助手:即使不會寫程式,只要將需求提出,就能生成相關公式。實測下來,修改 2~3 次就滿符合心中想要跑出來的功能,大大突破使用 Notion 的潛力!

其實,這個公式我看不太懂~是 Notion AI 寫出來的 XD

- AI 筆記寫手(a.k.a 會議秘書):參與線上會議時,AI 可自動記錄對話內容並生成完整逐字稿,同時整理重點、摘要、待辦事項和後續事項,大幅提升會議效率並確保重要資訊不被遺漏。實測下來,逐字稿的準確度有 90%;重點整理的部分,體感下來,該整理到的重點都有整理出來!



- 客製化 AI 助理:只要打字,就能處理各種任務,包括回答問題(別忘了~可以使用「@」指定參考頁面)、創建內容、管理資料庫、提供命名建議。另外,還能依照不同需求,設定不同的專屬 AI 助理,提升工作效率與使用樂趣。

-1024x943.png)
Notion AI 還能怎麼用? 3 大生活應用,你一定要試
熟悉 Notion AI 的基本操作後,接下來要做的就是將 AI 跟 Notion 的操作流程整合。
不僅能節省時間,還能把零散的紀錄轉化為更有系統的成果,讓每一次的紀錄都是有效的。
這邊分享 3 個滿實用的生活應用,並搭配簡單的操作步驟,讓你快速上手!
日記復盤:把過去的累積轉化為新洞見
除了用日記紀錄每天的成長,也不要忘記要定期回顧,才會見證自己的成長軌跡!
但常常忙到沒時間回顧,沒有用上這些珍貴的紀錄,真的很可惜。
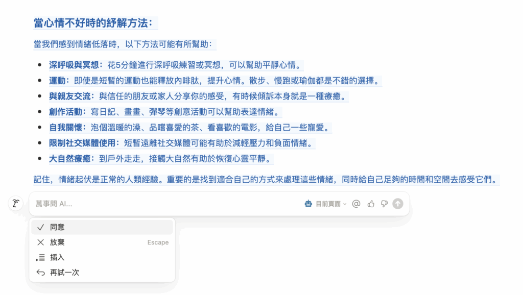
這時,Notion AI 就能派上用場,幫助你快速整理當月的狀態,歸納重點,並提供下個月的行動建議。
利用 AI 協助復盤,你能快速掌握自己的變化,並有效提升自我覺察的深度與效率。
step 1
先在 Notion 累積一定量的日記,差不多一週~一個月的份量。

step 2
確認日記的資料庫名稱,就開始請 Notion 助理讀取某段時間的日記。


step 3
等大約 1~2 分鐘後,AI 就會幫你統整好當月的重要事件、做得好?做得不好的事?、並提供下個月的行動建議。

個人品牌創作:靈感整合到內容產出
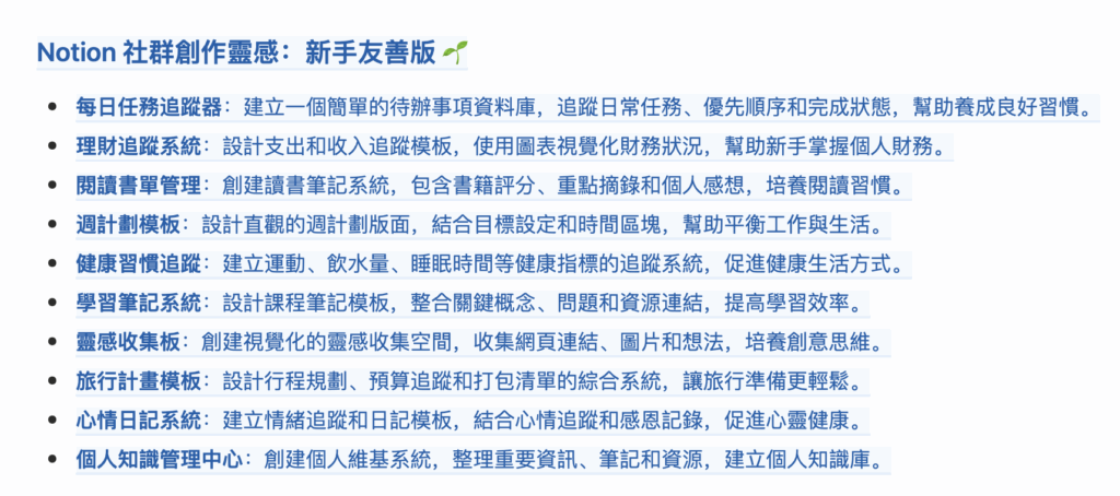
身為創作者,確保源源不覺得靈感非常重要,因此記錄靈感與學習筆記是不可或缺的步驟。
可以抓取過往的筆記,快速將零碎的素材變成草稿~
這樣的流程不僅降低「從零開始」的壓力,也讓創作變得更高效、更有系統。
step 1
將靈感、過往的學習筆記,集中至 Notion 當中。

step 2
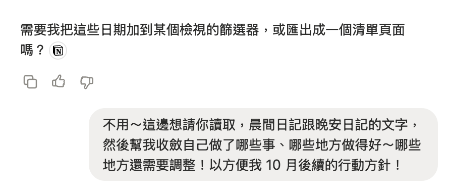
下指令請 AI 讀取相關資料,並協助重新組織與生成初稿。

加上「@」就可以請它讀取指定的資料庫

step 3
再進一步修飾語句、調整格式,快速完成一篇可用的文章或貼文。

會議流程:開始到結束都順暢、快速
會議所需的資訊量,往往十分龐大,手動整理容易遺漏重點。
透過 Notion AI,可以整合整個會議的流程,提升溝通效率,
以及確保每次會議都有清楚產出,避免遺漏重要的資訊!
這邊就來跟你分享,如何將 Notion AI 順利融入會議的 3 個步驟:
step 1
會前準備,可以跟 Notion AI 討論議程,確認主軸。

step 2
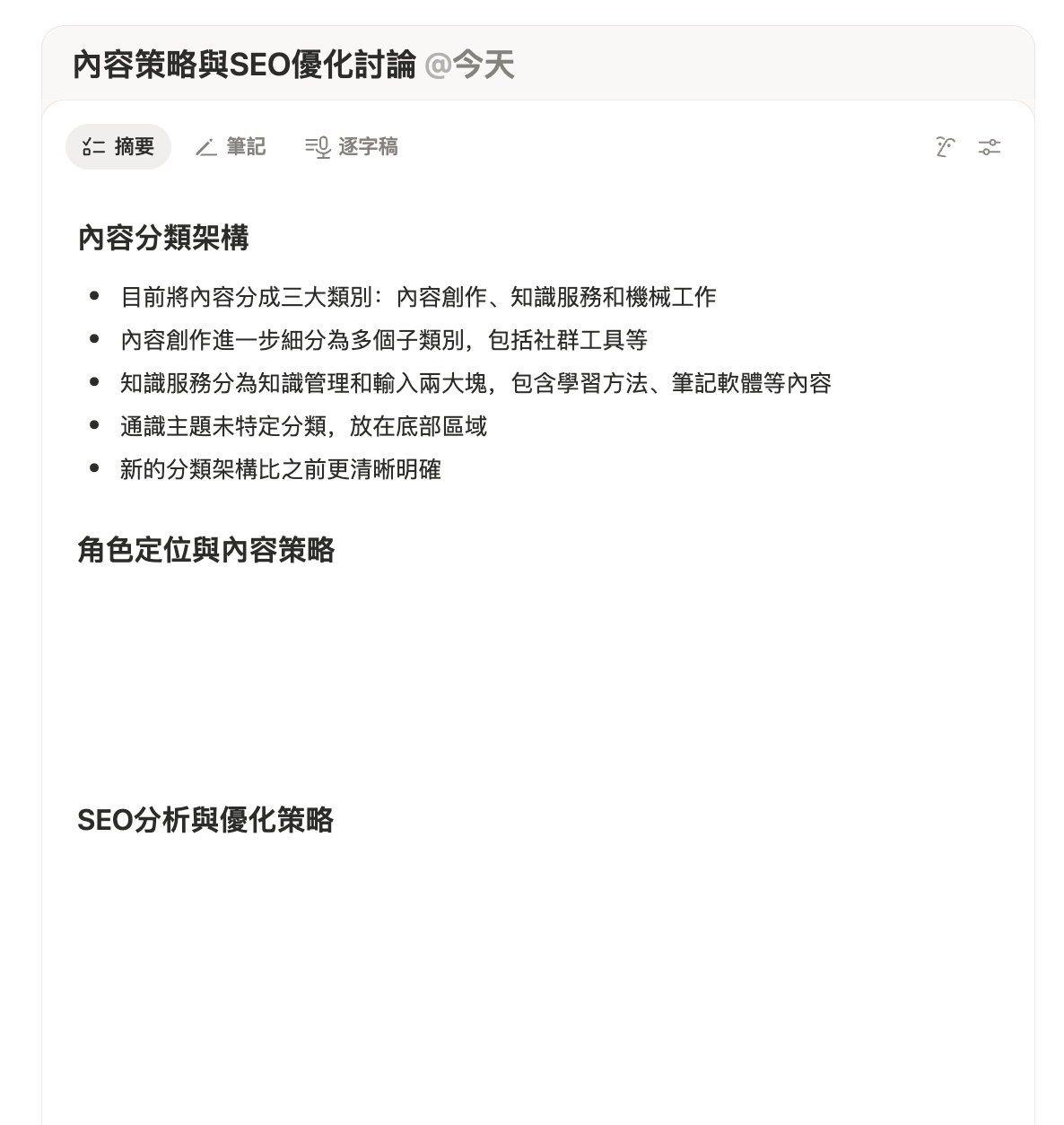
會議進行時,開啟 Notion 筆記寫手功能,透過即時錄音完整捕捉會議中的每個細節!

step 3
結束後,AI 能自動生成會議大綱、權責分配、行動清單,確保落實後續工作。


Notion AI 與 ChatGPT 的使用時機?
我有同時付費使用 Notion AI 與 ChatGPT,使用後~發現兩者的定位與優勢不太一樣。
這邊,整理成以下表格,幫助你方便、快速掌握兩者的差異:
功能 / 面向 | Notion AI | ChatGPT |
主要用途 | 專注於 Notion 內部的文字與資料整理 | 擅長外部知識檢索與跨領域創意應用 |
適合情境 | - 快速整理會議紀錄、筆記 - 直接在 Notion 裡修改語句,無須調整格式,降低轉換時間 | - 需要外部資訊或最新知識 - 深度研究、資料串接 - 跨平台、跨情境的內容創 |
優勢 | - 省去「複製/貼回 Notion」的麻煩 - 內部資料串連度高,適合 workflow - 除了書面資料處理,還有逐字稿錄音、自動建造資料庫等功能 | - 海量知識串接 - 問答能力強,回覆更靈活 - 支援更多領域應用(技術、學術、創作) - 擅長外部知識檢索與跨領域創意應用 |
限制 | 專注於 Notion 環境,適合處理內部資料,但不擅長外部知識問答 | 將知識複製到 Notion,需要再次輸入,以及格式需再整理 |
費用 (2025) | - 繳年費,為 $240 美金(約 $7,200 台幣) - 每月分攤下來約為 $20 美金(約 $600 台幣),跟 Business Plan 綁定 | - 基本付費方案(Plus)每個月 $20 美金(約 $600 台幣) - 月付,如不想續約,則可終止 |
推薦對象 | 在 Notion 上有很多個人、知識檔案的重度使用者 | 基本上任何想要透過 AI 來加速工作效率的人,都可以購買使用! |
在購買建議上,如果你重視 Notion 的內部知識整理,
以及降低切換不同 AI 工具的操作時間,則可以選擇 Notion AI;
如果你在使用 AI 上,更著重外部知識檢索,以及跨領域應用,那麼 ChatGPT 會更適合你!
或是手邊有充裕的資金,也可以考慮兩個都購買體驗,就能兼顧使用 AI 工具上的效率與廣度。
結尾:Notion AI 只是加分,搞懂 Notion 還是必須的!
Notion AI 真的方便,不僅提升使用效率,甚至能激發更多潛能。
自己最有感的是,下指令就能將公式寫好~讓不會寫程式的我,利用 AI 拓展更多使用可能!
雖然 AI 很方便,但跑出來的結果不如預期,就會需要手動調整,
在 Notion 基礎(資料庫)沒有打好,還是會無所適從,怕誤刪什麼資料。
所以,搞懂 Notion 核心操作是必須的,這樣使用 Notion AI 才有辦法相輔相成。
現在,有推出一個為你量身打造的 1 on 1 Notion 陪跑計劃,讓你在 2~3 個月的時間,能順利:
- 建立符合個人需求,並且持續使用的 Notion 管理系統
- 學會利用 Notion AI 整合日常工作流,提升效率
- 獲得最立即、專業解答,讓 Notion 不再用得卡卡
加入 Line 官方帳號!來了解更多陪跑細節 & 方案。
p.s. 如果有其他 Notion 需求?(如演講合作、Notion 系統建置、Notion 使用等相關問題)也歡迎透過 Line 聯繫!
讓我們一起順利使用 Notion,讓你的生活更清晰、條理,以及更有掌握感!
關於 Notion AI 的 FAQ!
Q1. Notion AI 支援哪些語言?
支持多種語言(中、英、日、韓、西、法、德等),並能混合多語段落處理。
當然~直接用中文下指令、操作,是完全沒問題的!
Q2. 如何購買 Notion AI ?
點擊側邊欄的設定後,點擊「了解各種方案」就可以購買。

Q3. Notion AI 的費用是多少?
每個月分攤下來的費用,會是每月 20 美金,是跟商業版(Business Plan)綁在一起。
整合了所有 AI 功能,包括搜尋功能、AI 助理(聊天機器人)、寫作助理、會議逐字稿轉存與會議重點摘要等。
(Notion AI 更詳細的付費細節功能,可參考 Notion 官方資料!)
但要特別注意,付款是直接繳 1 整年的費用!我之前付費大約是 $7,300 台幣。
Q4. 有更便宜的方式,買到 Notion AI 嗎?
有的~可以將帳號切換成教育版 Plus 帳號(無痛切換的方式,點擊這裡了解更多)
就能享有半價的方式入手 Notion AI!

但所有功能都有使用限制,如果用量不大,但用想要嘗試 Notion AI 可以嘗試這個方法!
Q5. 「AI 寫手筆記」一次能錄多久?
Notion 目前沒有給單次錄音最長的時間,但實測下來,錄 2 小時的線上會議是沒問題的!
如果怕錄音檔會突然斷掉,建議可以分批錄音。
Q6. 「AI 寫手筆記」的線上錄音,能支援能些平台?
可以支援 Zoom、Google Meet 和 Microsoft Teams。
Q7. 「AI 寫手筆記」有辦法存音檔案?
可以的!
在側邊欄點擊設定,再點 Notion AI,就可以開啟「儲存音訊」的功能。

